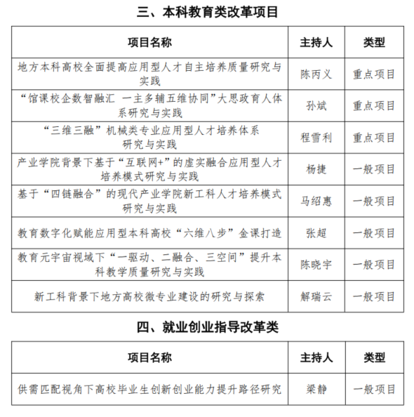
近日,河南省教育厅公布了2025年度河南省高等教育教学改革研究与实践项目鉴定结果的通知(教高〔2026〕5号)。我校《地方本科高校全面提高应用型人才自主培养质量研究与实践》等16项省级高等教育教学改革研究与实践项目通过鉴定结项。
近年来,我校紧紧围绕“立德树人”根本任务,高度重视教学改革研究工作,积极引导广大教师和教学管理人员,以研究指导改革实践,深入分析教育教学工作过程中的新课题、新情况、新要求,创新教育教学方法,探索教育教学改革,取得了一定的成绩。
今后学校将深入推进教育教学改革研究与实践,进一步凝炼特色和亮点,充分调动我校教师从事教育教学改革研究与实践的积极性,在已有成果的基础上积极促进成果的转化、推广和应用,切实发挥教育教学改革研究与实践项目在学校教育教学改革中的引领与示范作用,切实提高学校教学水平和人才培养质量。

